中国教育网讯日前,教育部网站公布了《教育部办公厅关于印发高等职业教育专科英语、信息技术课程标准(2021年版)的通知》。通知指出,为贯彻落实《国家职业教育改革实施方案》,进一步完善职业教育国家教学标准体系,指导高等职业教育专科公共基础课程改革和课程建设,提高人才培养质量,教育部组织研制了《高等职业教育专科英语课程标准(2021年版)》和《高等职业教育专科信息技术课程标准(2021年版)》。
《高等职业教育专科信息技术课程标准(2021年版)》明确,高等职业教育专科信息技术课程是各专业学生必修或限定选修的公共基础课程。其学科核心素养主要包括信息意识、计算思维、数字化创新与发展、信息社会责任四个方面。目标是通过理论知识学习、技能训练和综合应用实践,使高等职业教育专科学生的信息素养和信息技术应用能力得到全面提升。
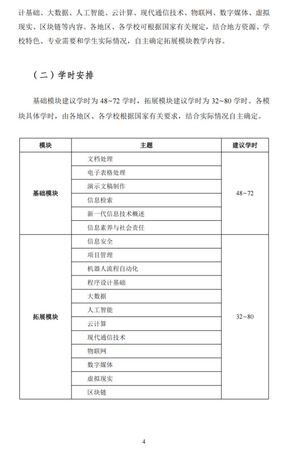
在课程结构方面,信息技术课程由基础模块和拓展模块两部分构成。

基础模块是必修或限定选修内容,是高等职业教育专科学生提升其信息素养的基础,包含文档处理、电子表格处理、演示文稿制作、信息检索、新一代信息技术概述、信息素养与社会责任六部分内容。
拓展模块是选修内容,是高等职业教育专科学生深化其对信息技术的理解,拓展其职业能力的基础,包含信息安全、项目管理、机器人流程自动化、程序设计基础、大数据、人工智能、云计算、现代通信技术、物联网、数字媒体、虚拟现实、区块链等内容。各地区、各学校可根据国家有关规定,结合地方资源、学校特色、专业需要和学生实际情况,自主确定拓展模块教学内容。
学时安排上,信息技术课程的基础模块建议学时为48~72学时,拓展模块建议学时为32~80学时。各模块具体学时,由各地区、各学校根据国家有关要求,结合实际情况自主确定。
《高等职业教育专科信息技术课程标准(2021年版)》部分内容详情如下:











以上为文件部分内容。
文件全文下载>>高等职业教育专科信息技术课程标准(2021版)